24小时全国服务热线
+86 13758991905
网站首页
关于我们
产品中心
新闻中心
联系我们
在线留言
English
联系方式
浙江森车瑞日用品有限公司
手机号码:+86 13758991905
邮箱:
century@century1997.com
地址:经济开发区皇城北路899号
手机扫一扫关注我们
—— 客户咨询热线 ——
+86 13758991905
新闻中心
当前位置
>
新闻中心
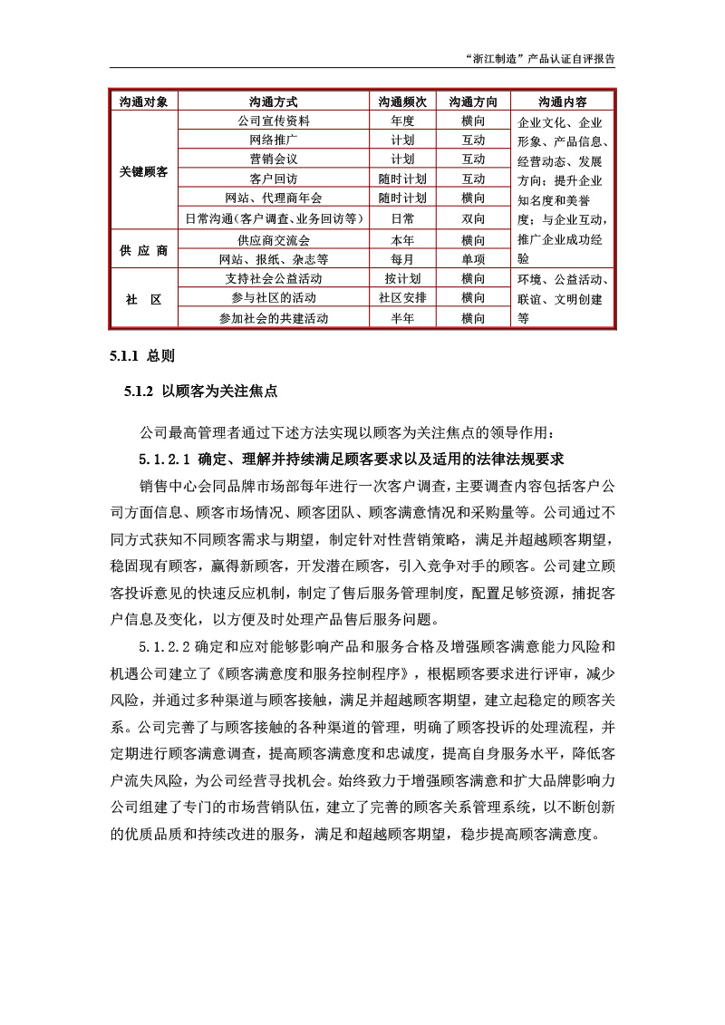
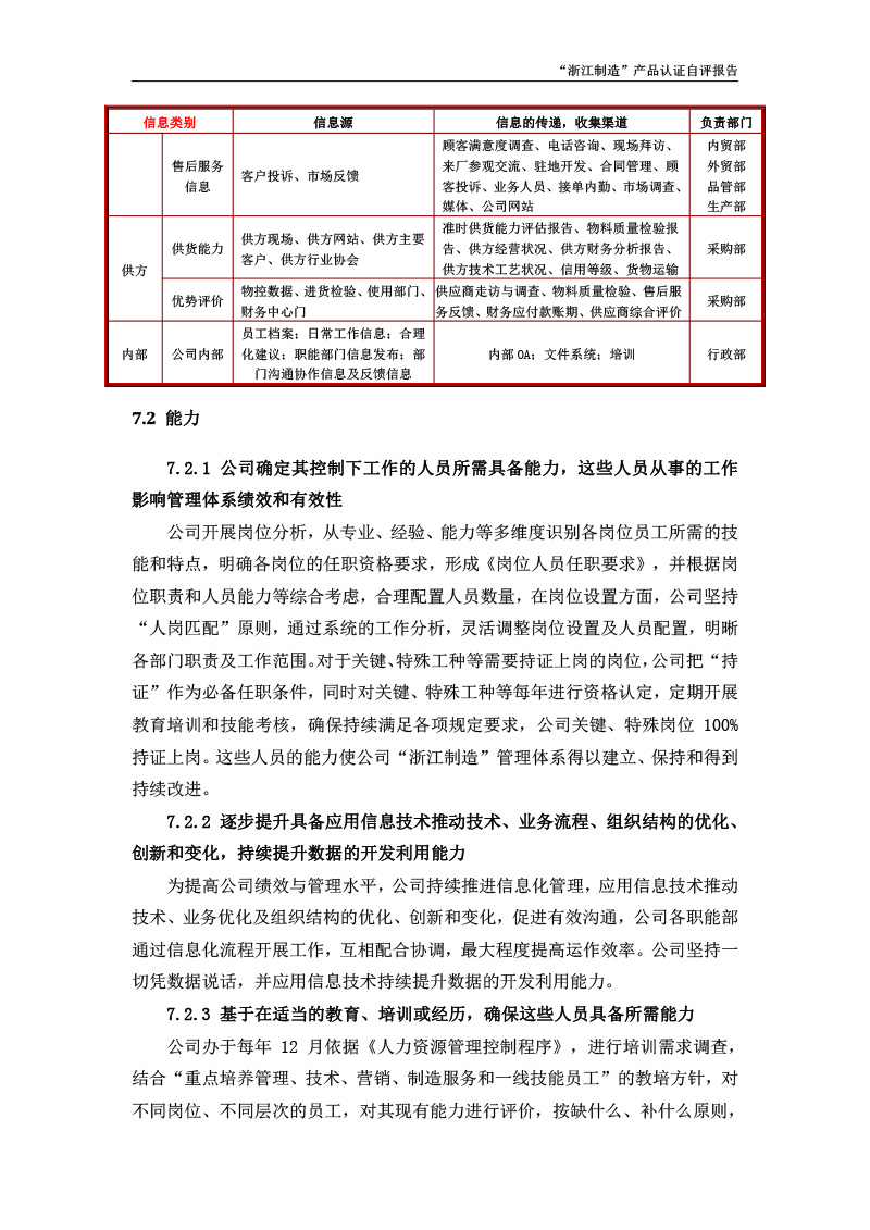
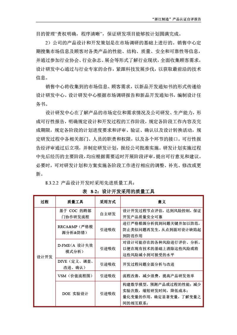
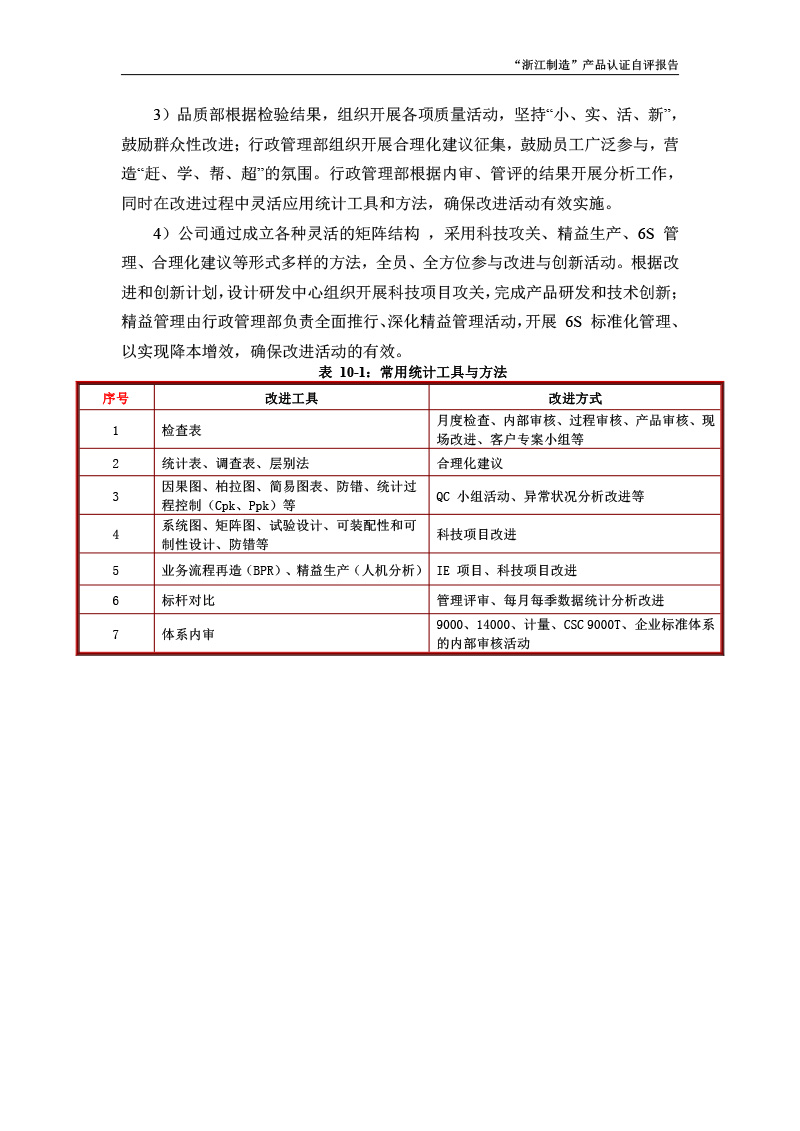
自评报告
发布时间:2025-03-24 浏览:次
上一篇:厨具如何保养
下一篇:质量诚信报告
浙江森车瑞日用品有限公司
手机号码:+86 13758991905
邮箱:century@century1997.com
地址:经济开发区皇城北路899号